I got my darkroom up again… So far I controlled the exposure by counting „one elephant, two elephants, three elephants…“. This is not really exact and so the quality of my prints varied quite a bit. To remedy this I started building my own darkroom timer.

Everything is based on an Arduino Mega with a Sain Smart TFT Touch Screen. The TFT might get substituted for a simple red LCD matrix display, as it looks like it’s too bright for the dark room. But for prototyping it works and looks cool… When using a LCD Matrix, maybe I can switch to an Arduino Uno, as it does not need so much memory and output pins.

Schaltung Schaltung

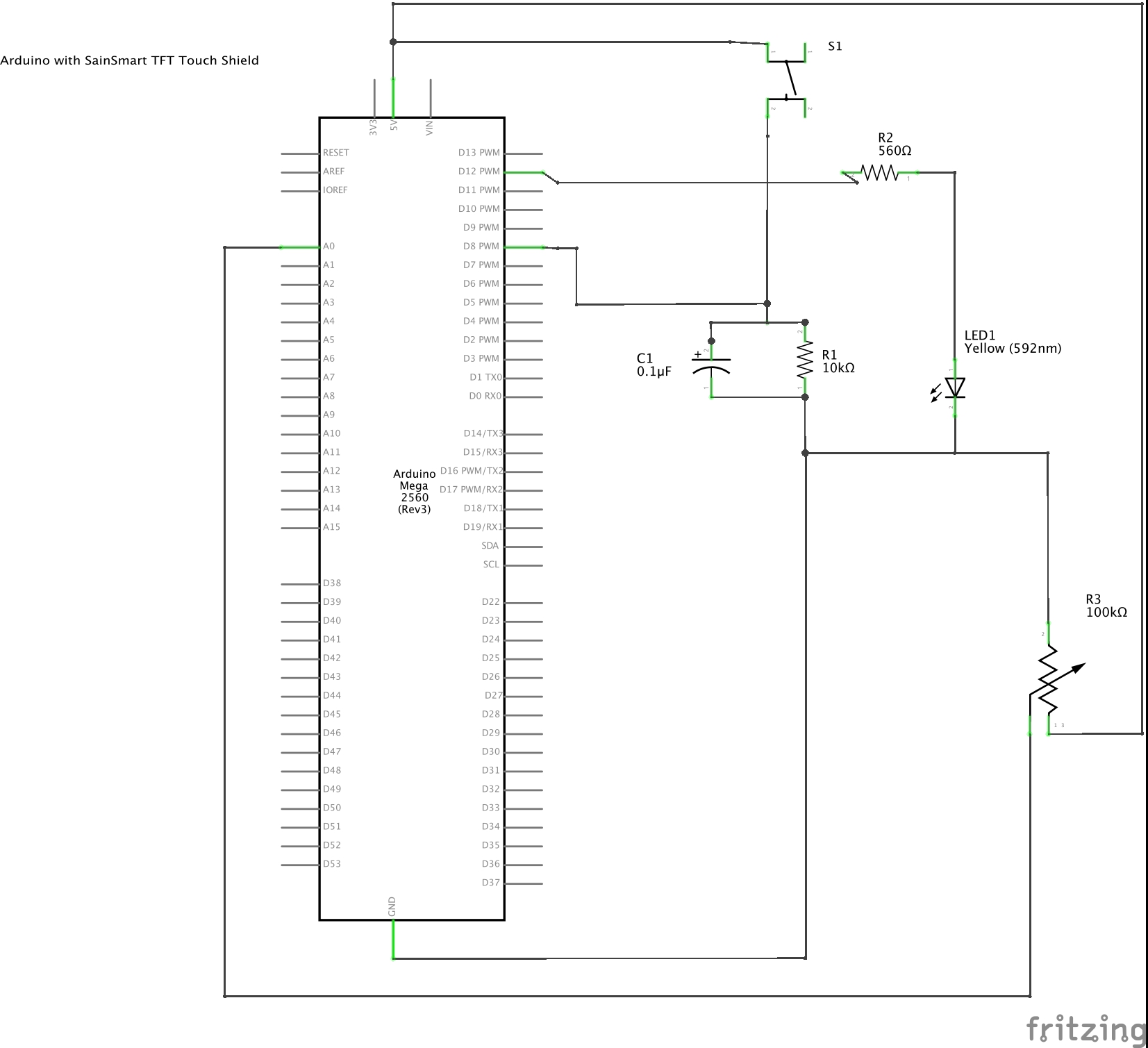
The schematics of my prototype so far:

Schaltplan Schaltplan

The LED needs to be replaced by a relay to actually control the enlarger. I am pretty amazed what you can do in half a day with an Arduino 🙂

This page will be updated with the progress I make, however it might take some time.

And here the code (ugly, inefficient and use it at your own risk):